医院数智信息建设

  • 首页
  • 医院数智信息建设

信息化工程建设目标

      国家对于医疗大数据建设,对国家卫生、计生资源整合做了顶层设计规划,按照国家卫计委发布的“46312”工程,其中的“3”就是指三大数据库,分别为电子健康档案数据库、电子病历数据库和全员人口个案数据库。从这三大数据库的数据来源看,医院是医疗大数据的主要来源,其中电子病历数据库的数据商业化价值最高。电子病历数据库:主要包含医院诊断治疗全过程原始记录,数据来源于医院。健康档案数据库:主要包含定期或不定期的健康体检记录、卫生服务过程中的各种服务记录、专题健康或疾病调查记录。数据来源于体检机构、医院和基层。人口数据库:主要包含人口信息,数据来源于各大部门(卫计委、公安、民政、统计、人力社保、教育等)交互共享。
      基于电子病历的临床信息系统,建设以管理病人为核心的医疗大数据,其中包括LIS、PACS/RIS、心电、手麻、重症监护、合理用药、移动医疗等临床支撑系统。

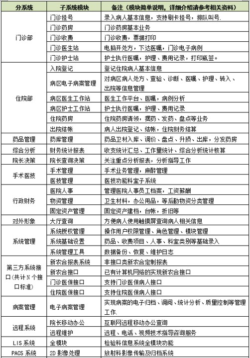
信息化工程建设实施项目成本核算列表

医院智能化平台

      建设虚实交融数字孪生平台: 建设数字孪生平台,构建虚实交融、万物互联的数字孪生园区。包括建设数字孪生3D GIS平台、时空大数据平台、孪生园区信息模型(CIM)平台,数字孪生全景仿真平台,实现模拟、监控、诊断、预测和控制,解决城市健康问题,提高城市医疗资源配置效率,提供更全面的康养服务支持。
      构建全面丰富“数据湖”资源: 汇聚全量数据,形成城市级数据湖,实现异构多源数据的统一接入医院“园区大脑”管理,推动业务全面数据化,实现数据资源“应收尽收、应统尽统”。
      构建医院运营服务的统一门户: 统筹打造医院服务门户。整合对接各类医患互动渠道,实现社情民意的“一键触达”,整合汇聚全市各类服务资源,构建医院医疗和康养服务生态体系,打造有温度的养老康复数字服务界面。
      夯实基础,数据联动: 聚焦社会康养服务刚性需求,综合考虑效益性与可操作性,优先实施发展框架、重大短板的项目。搭建形成“一网感知、一脑赋智、一图可视、一体协同、一站通办”五个一的发展架构。部署城市医疗康养大脑操作系统,整合数据资源,构建“数据联通、整体智治”新模式。引入《全民健康信息管理系统》,对全区市民进行健康体检和信息化管理录入。统筹利用城市公共资源加快推感知终端和信息传输网络建设,信息基础设施建设日趋完善。       更详细了解软件信息。请电话联系索取

了解更多...